Simplifier logo

Confirmation

Are you sure?
Simplifier.net
SNIPPETS FEEDBACK LOG IN SIGN UP

Jurisdiction Norway
Organization HL7 Norway
Project HL7 Norway no-basis STU3 (deprecated)
API
  • FHIR

    Get this resource using a FHIR client.

Download
  • Download: download as a file

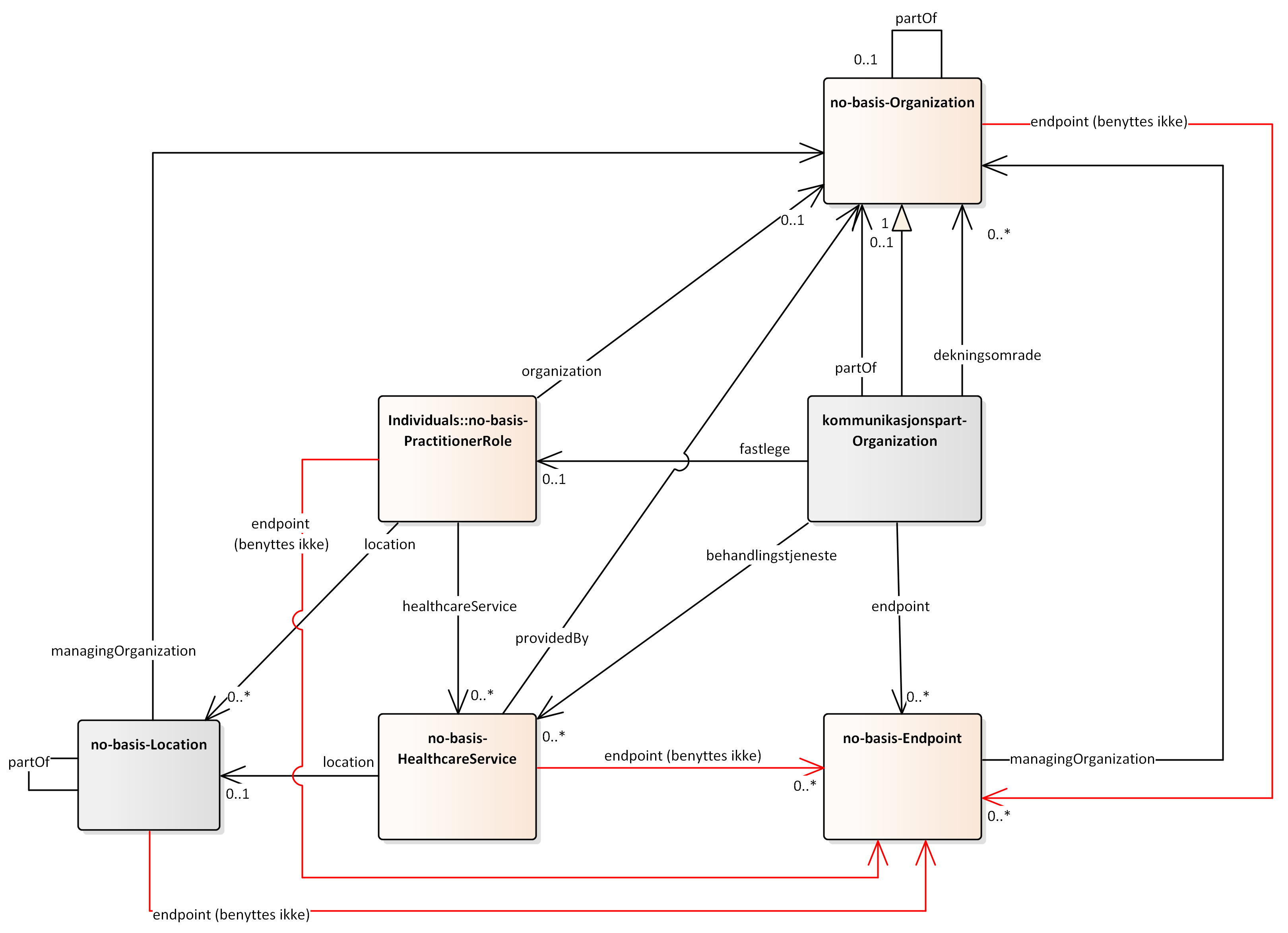
no-basis-Entities

no-basis-Entities

  • type Image
  • FHIR STU3
  • Overview
  • History

Documentation:
https://simplifier.net/hl7norwayno-basis-stu3-deprecated/no-basis-entities
Last updated on 2019-03-13 01:54

About

About Simplifier
About Firely
Learn more
Contact

Information

Documentation
Terms
Privacy
Vulnerability disclosure policy
Features
Pricing
Status

Follow us

Github
Twitter
Youtube

Links

FHIR DevDays
FHIR specification R5
FHIR specification R4B
FHIR specification R4
FHIR specification STU3
FHIR specification DSTU 2
FHIR Server

SIMPLIFIER.NET version 2026.2.0.12

Copyright © 2015-2026 Firely

HL7® and FHIR® are the registered trademarks of Health Level Seven International