Simplifier logo

Confirmation

Are you sure?
Simplifier.net
SNIPPETS FEEDBACK LOG IN SIGN UP

Organization HL7 International
Project DoF-PoCD
API
  • FHIR

    Get this resource using a FHIR client.

Download
  • Download: download as a file

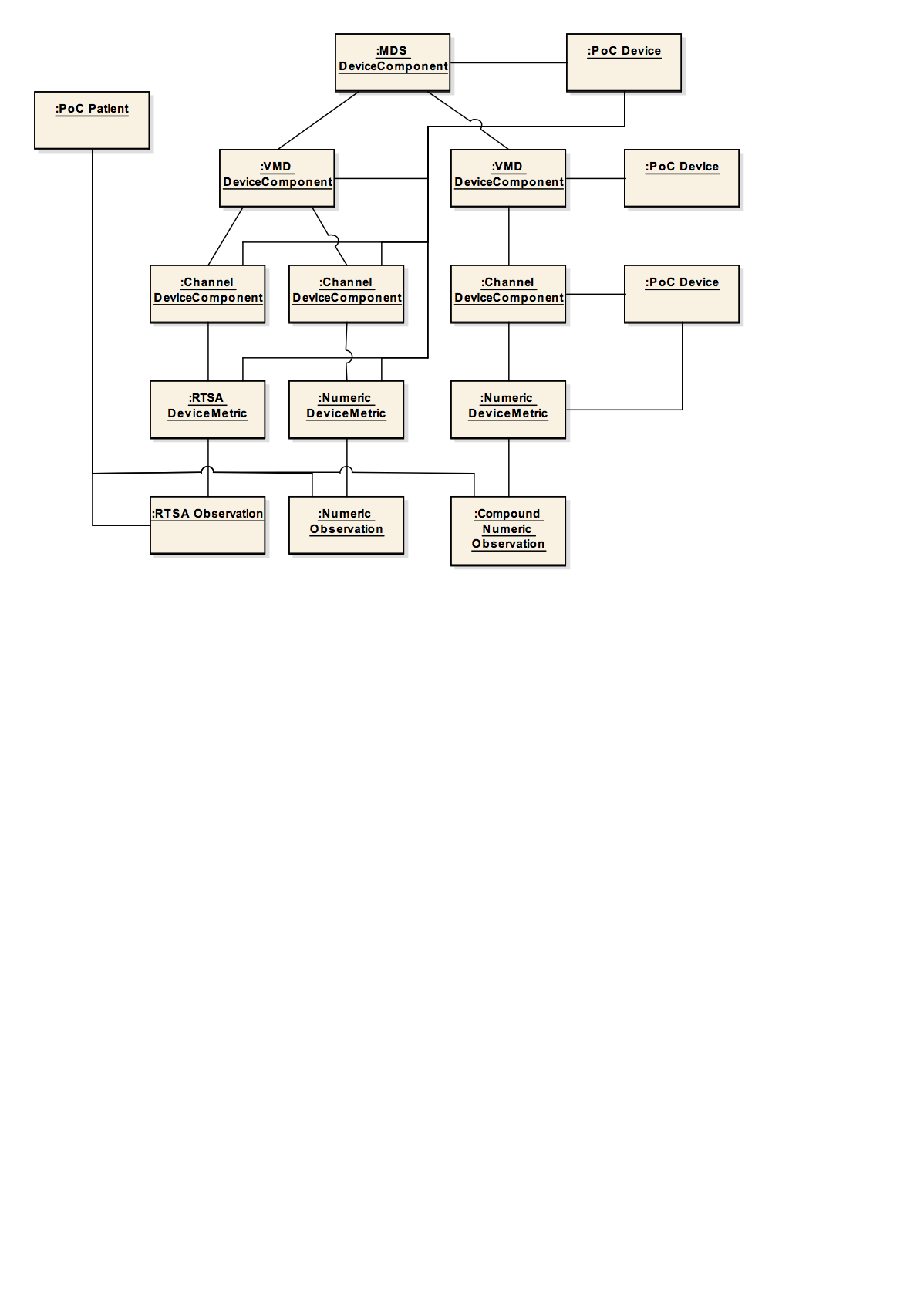
PoCD UDI Example 3 skarl.png

PoCD UDI Example 3 skarl.png

  • type Image
  • FHIR STU3
  • Overview
  • History
  • Issues

Documentation:
https://simplifier.net/dof-pocd/pocdudiexample3skarl-png
Last updated on 2018-01-09 11:10

About

About Simplifier
About Firely
Learn more
Contact

Information

Documentation
Terms
Privacy
Vulnerability disclosure policy
Features
Pricing
Status

Follow us

Github
Twitter
Youtube

Links

FHIR DevDays
FHIR specification R5
FHIR specification R4B
FHIR specification R4
FHIR specification STU3
FHIR specification DSTU 2
FHIR Server

SIMPLIFIER.NET version 2026.1.1.0

Copyright © 2015-2026 Firely

HL7® and FHIR® are the registered trademarks of Health Level Seven International